Abstract
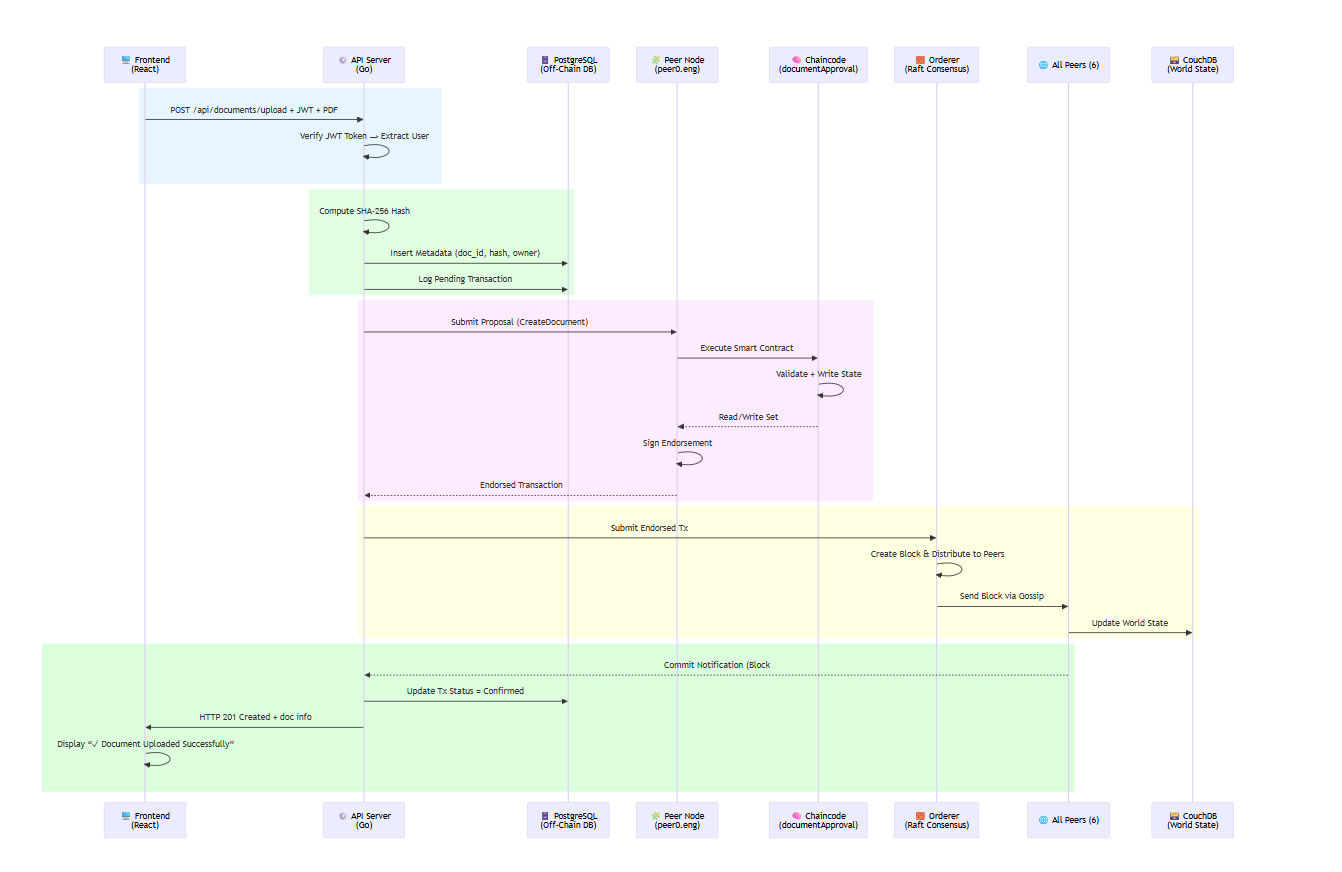
A blockchain-based document approval platform designed for the University of Bahrain's multi-college structure is introduced by the suggested system. By implementing a Hyperledger Fabric 2.5 network across five colleges with six peers and a MAJORITY endorsement policy (3/5), it addresses significant problems with traditional workflows, including sluggish approvals, limited transparency, and tampering threats.
Document submission, tracking, and real-time notifications are made possible by an intuitive frontend, while multi-stage workflows are automated by Go-based smart contracts. PostgreSQL is used for profiles and metadata in a hybrid store approach, while blockchain is used for unchangeable approval records.
Testing demonstrates a safe and open institutional solution by verifying the dependability of process automation, peer failover, access control, versioning, and audit trails.
Objectives
- To build and establish a document approval system using Hyperledger Fabric
- Minimize the approvals delay of a document by implementing a multi-stage workflow process
- In the network we want to make sure of high reliability through the majority endorse by the organization
- Provide a user-friendly system to submit and keep track of the document approval process
- Develop a hybrid design which will combine the blockchain for integrity and PostgreSQL for data storage
Methodology & Approach
The system follows a hybrid on-chain and off-chain architecture. Blockchain technology ensures immutability of approval records, while off-chain storage handles document files and metadata for efficiency.
- Layered system architecture (Frontend, API, Blockchain, Storage)
- Modern frameworks for backend and frontend development
- Iterative and modular development approach
- Containerized deployment environment
Technologies Used
Programming Languages
Go
JavaScript
Frameworks & Platforms
Hyperledger Fabric
React
Databases & Storage
CouchDB
DevOps & Tools
Docker
Results
- Built document system with Hyperledger Fabric to store records on blockchain
- Created 5 organizations in the network with six peers
- Implemented notification using Firebase Cloud Messaging
- Multi-stage approval flow by using smartcontract
- Achieving integrity of the records and document hash that are stored in the blockchain and to get verified approval
System Screenshots
Demo
Salman Pitch Video (English version)
Yusuf Pitch Video (Arabic version)
Live Demo
Conclusion & Future Work
This project demonstrates that we can develop a complete workflow system based on blockchain and implement it internally within an institute, organization, or enterprise.
Future work: Enhanced notification, Intelligent document archiving, Pre-submission collaborative editing, AI powered workflow.
About the Project & Team
This project is a Final Year Senior Project completed during Semester 1 of the Academic Year 2025/2026 at the College of Information Technology University of Bahrain.
| Name | Student ID | Major | CV | ||
|---|---|---|---|---|---|
| Yusuf Ahmad Jassim | 202010375 | Network Engineering | 202010375@stu.uob.edu.bh | View Profile | View CV |
| Salman Salah Mohamed | 202002586 | Network Engineering | 202002586@stu.uob.edu.bh | View Profile | View CV |
Supervisor
| Name | Rank | |
|---|---|---|
| DR. Mohamed A. Almeer | malmeer@uob.edu.bh | Assistant Professor |
Contact Us
Have questions about our blockchain document approval system? Want to learn more about the project or discuss potential applications? We'd love to hear from you!